国际权威学科组织与学术信息监测平台
首页
权威动态
智库院系
杰出学者
顶刊追踪
学科声誉
学术服务
您的位置:
首页
>
全球经管学术
>
权威动态
>
学术协会
>
中国经济学年会
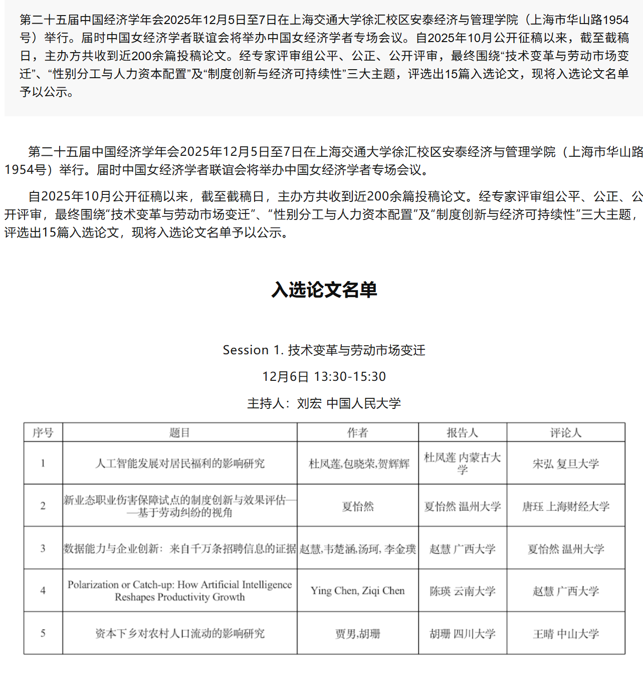
入选论文 | 第二十五届中国经济学年会中国女经济学者专场
一键总结
AI翻译
时间:2025-12-01
访问官网